Welcome to my hypertension algorithm web app!

What does it do?

My hypertension app serves as an interactive tool for healthcare providers to determine the best protocol to treat patients with hypertension. This algorithm is a combination of treatment recommendations from the American Heart Association (AHA) and the Eighth Joint National Committee (JNC 8).

Click here to use the algorithm, or click on the "Algorithm" tab in the navigation bar!

Disclaimer: The recommendations made in this algorithm have not been evaluated by medical authorities. DO NOT use this algorithm for real-life diagnosis.

Sources:

Source code (GitHub):

An screenshot of some of my coding for this app.

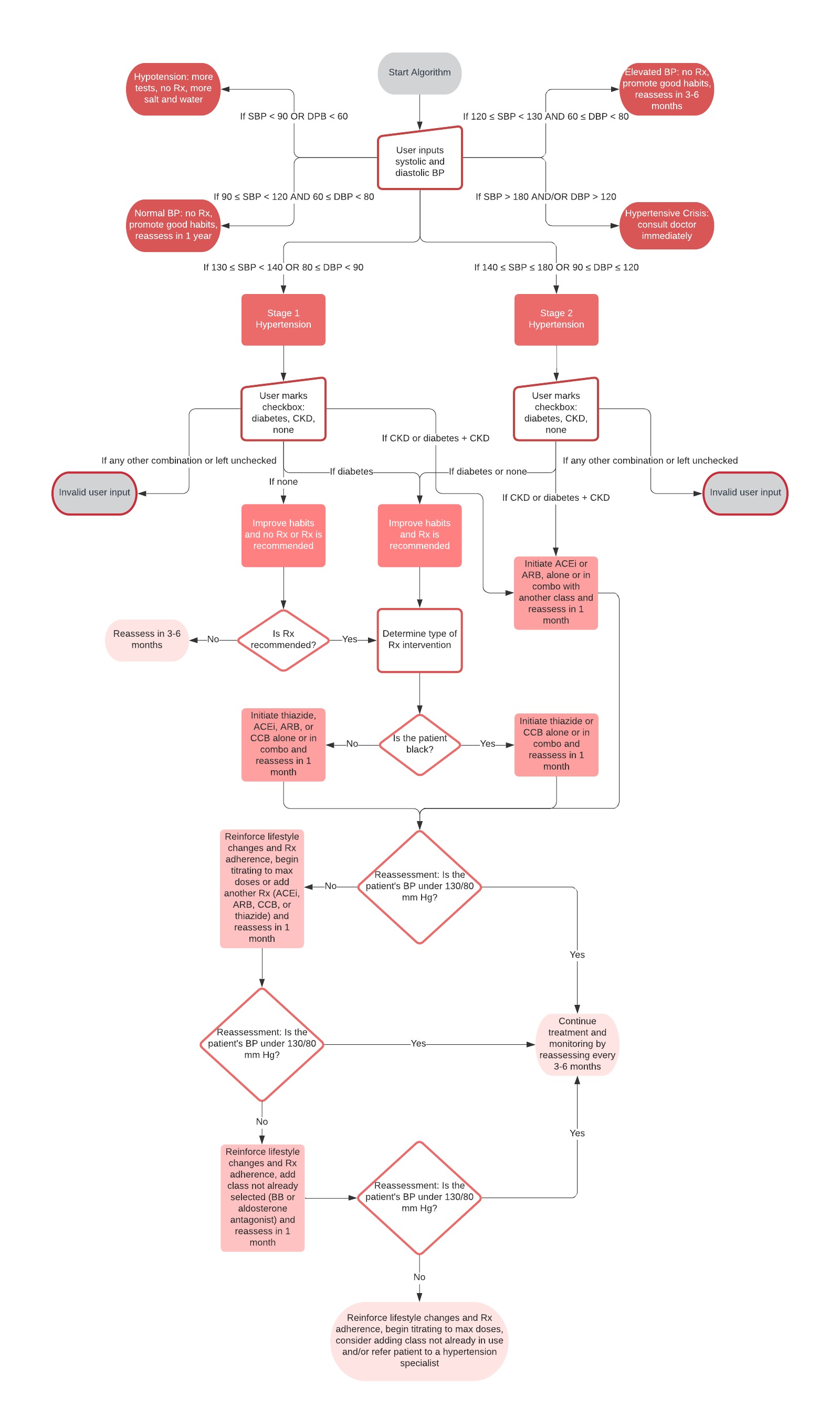
Algorithm flowchart:

A flowchart of the hypertension algorithm.